nba
更多开云-爱游戏-男足亚运队名单:谭龙、巴顿、高天意3超龄球员入选
体坛周报全媒体原创
6月6日,中国足协公布最新一期男足亚运队26人名单。谭龙、巴顿、高天意等3人作为超龄球员入选。
为全力做好杭州第19届亚运会备战工作,同时加强男足国家队的后备人才储备,国家...
英超
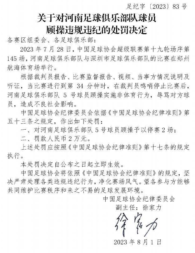
更多顾操辱骂对手被罚2场 阿奇姆彭暴力行为停赛4场
体坛周报全媒体原创
8月1日,中国足协官方发布公告,河南队球员顾操辱骂阿奇姆彭,停赛2场、罚款2万。而阿奇姆彭因为击打顾操面对被停赛4场、罚款4万!
在中超第19轮河南队对阵深圳队的比赛进行到...
意甲
更多开云体育平台-王勤伯:赫莱菲发动舆论突袭,巴黎反将姆总一军!
体坛周报全媒体记者 王勤伯
职业足球雇佣关系里,尊重合同就是对感情最大的尊重,没有其它内容可以高于合同。投资人玩足球就是玩钱,球员踢球是为了挣钱,唯一能够白纸黑字把一切理清楚的纽带就是合同。姆巴佩按...
法甲
更多开云登录入口-苏亚雷斯希望国安展现野心 阿德本罗租借回欧洲?
体坛周报全媒体特约记者张强报道
7月16日,中超第17轮,北京国安主场迎战武汉三镇。此役,也是工人体育场历史上的第300场中超联赛。上半场第15分钟,阿代米右路传中,方昊门前包抄建功;易边再战,第8...
德甲
更多王霜与女足会合立马投入训练 首场热身0比3败巴西
体坛周报全媒体记者马德兴报道
南下出征澳大利亚参加女足世界杯赛的中国女足自7月7日从广州启程抵达阿德莱德后,一直在事先选定的大本营内展开积极备战。7月13日,女足又在黄金海岸与巴西女足进行了一场热身...





























